Eigentlich war bereits die Hauptplatine für bis 32 Akkus gedacht, aber die Schaltung hat einen Denkfehler. Deswegen läßt man die Relais K5 und K6 der Hauptplatine einfach weg und verbindet die Minuspole aller 8 Akkus direkt mit der Brücke, die zu Relais K5 führte, um dort den Minuspol auf einen von 4 Anschlüssen aufzuteilen. Die Pluspole der 8 Akkus werden dann wie vorgesehen an die 8 Ausgänge der Relais K3 und K4 angeschlossen.
SchaltplanAn den Atmel Microcontroller sind LCD-Display- und Programmieradapter-Anschluß direkt angeschlossen. Rechts oben sieht man Transistoren, die für das Schalten von Lade- und Entladestrom verantwortlich sind. Links unten werden mit einem Leistungstreiber-IC die Relais angesteuert, die für die Auswahl des momentanen Akkus zuständig sind.
Die Belegung des Programmier-Steckers ist wie folgt:
1 MOSI
5 RESET
7 SCK
9 MISO
6,8,10 GND

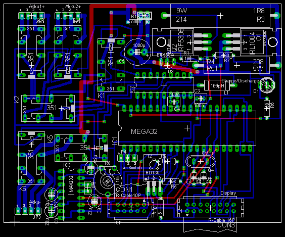
Hier sieht man das Layout der Platine. Beim Bestücken der Platine kann man mit Hilfe dieses Bildes leicht erkennen, welche Teile an welche Position zu löten sind. Die roten Linien sind Brücken, die in Form eines isolierten Kupferdrahts eingelötet werden müssen.
Das Platinenlayout wird zum Ätzen der Platine benötigt. Die Grafik der Hauptplatine muss auf 107mm Breite ausgedruckt werden. (Wenn jemand es mit dieser Version ausprobiert, schreibt er mir bitte den richtigen Wert, wenn es nicht paßt!) Das Layout der zweiten Platine sollte mit 150 dpi ausgedruckt werden.
Schaltplan, Board-Layout und Board wurden mit Eagle entworfen. Hier die Dateien zum Download.
Ich empfehle, die Schaltung "blockweise" aufzubauen und jeweils einzeln zu testen, ob das neu hinzugekommene funktioniert. Ich empfehle folgende Reihenfolge:
int main(void)
{
int bat;
// init
io_init();
backlight(true);
while (true) {};
// wird nicht mehr ausgeführt
adc_init();
lcd_init();
uart_init();
Durch Modifizieren des Akkulade-Programms am Anfang der main-Methode kann man die einzelnen Teile testen. Z.b. fügt man zum Test der Hintergrundbeleuchtung ein:
Hier noch Fotos von der fertig bestückten Platine.


Ich empfehle, alle Leitungen, über die der (Ent)Ladestrom führt, wegen des hohen zu verkraftenden Stroms mit Lötzinn dicker zu machen.
Das fertige Gerät ist in ein Gehäuse aus MDF (Holz) gebaut. Als Staubschutz habe ich eine Plexiglasscheibe zugeschnitten und mit Scharnieren befestigt. Plexiglasscheiben gibt es im Baumarkt zu kaufen.

Als Grundplatte habe ich Aluminium genommen, damit die Hochlast-Drahtwiderstände zur Wärmeableitung daran befestigt werden können.

Das Display ist in die Frontplatte eingelassen.

Eine Beschriftung der Schächte ist sinnvoll, um die angezeigten Informationen den Akkus zuordnen zu können, ohne andauernd Schächte abzählen zu müssen. ;-)

Buchsen für Netzteil, serielle Schnittstelle und Programmieradapter

Bevor ich das Gehäuse gebaut habe, habe ich den Lader testweise mit zwei Akkus ausprobiert. Ich empfehle beim Nachbau ebenfalls, zunächst die Funktionsfähigkeit zu überprüfen und vielleicht auch zu testen, ob einem das Verhalten zusagt, bevor man sich an den Aufbau des Gehäuses macht.
Part Value Package C1 22p C050-024X044 C2 22p C050-024X044 C3 100n C025-040X050 C4 100n C025-040X050 C5 1000µ E5-10,5 C6 22µ E2,5-5 C7 22µ E2,5-5 C8 22µ E2,5-5 C9 22µ E2,5-5 CON1 ISP CON10L CON3 Display CON16L D1 Charge/Discharge DUOLED5MM IC1 MEGA32 DIL40 IC2 ULN2803 DIL18 IC3 MAX232 DIL16 JP1 Akku1+ JP4 JP2 Akku2+ JP4 JP3 Akku- JP4 JP4 UserSwitch JP2 JP5 UserSwitch JP2 K1 351 351 K2 351 351 K3 351 351 K4 351 351 K5 351 351 K6 351 351 L1 100µH SMCC12 Q1 IRL1004 TO220 Q2 IRF5305 TO220 Q3 BC558A TO92-EBC Q4 8MHz QS R1 10k 0207/7 R3 1R8 KH214-8 R4 R51 KH208-8 R5 10k 0207/7 R6 180 0207/7 R7 180 0207/7 R8 10k LI10 R9 1k 0207/7 R10 6 0207/7 R12 500k 0207/7 T2 BD139 TO126 X1 2POL254